乐伐替尼靠谱渠道代购一个月多少钱?
一、乐伐替尼/仑伐替尼治疗肝癌的临床试验
据乐伐替尼/仑伐替尼在著名医学期刊《柳叶刀》III期临床试验REFLECT的数据来看,其效果堪称震惊业界。这项三期非劣效试验对比了乐伐替尼/仑伐替尼和目前指南上的一线治疗方案索拉非尼的总生存率。
这项临床试验共纳入954名患者,其中478人接受乐伐替尼/仑伐替尼的治疗,476人接受索拉非尼的治疗。
乐伐替尼相比于索拉非尼,明显提高了有效率(24.1% VS 9.2%);完全缓解率(1.3% VS 0.4%);起效时间(5.7个月VS 3.7个月);无病进展时间(7.4个月 VS 3.7个月);疾病进展时间(8.9个月 VS 3.7个月);中位总生存时间分别为13.6个月和12.3个月。
特别需要指出的是,国内肝癌治疗领军人物——解放军八一医院秦叔逵教授指出:仑伐替尼的成功对于亚洲,尤其是中国肝癌患者意义重大。因为在中国,因HBV感染引起的肝癌占90%以上,而索拉非尼对HBV引起的肝癌效果不佳。在仑伐替尼的III期临床研究中,我们看到其对中国肝癌患者、HBV相关肝癌的有效性明显优于索拉非尼,提示仑伐替尼更适合中国肝癌患者。
二、乐伐替尼/仑伐替尼的使用说明:
乐伐替尼作为三种癌症的一线治疗方法,根据患者癌变部位的不同,用量上面也有差异。
对甲状腺癌和肾癌来说,官方都有推荐用量:
1、分化型甲状腺癌:24mg,口服,每日一次。
2、肾细胞癌:这里需要说明一下,对于治疗肾癌乐伐替尼是批准与依维莫司联用的,所以推荐的剂量是:18mg乐伐替尼+5mg 依维莫司,口服,每日一次。
3、肝癌:乐伐替尼治疗肝癌的剂量与患者体重有关的。
患者体重>60Kg,12mg,口服,每日一次;
患者体重<60Kg,8mg,口服,每日一次。
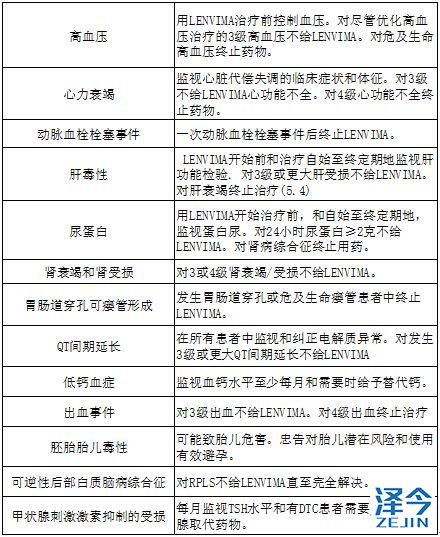
三、服用乐伐替尼的注意事项
在服用乐伐替尼之前务必要阅读注意事项,检查自己是否符合用药规范,如果发生以下情况请终止用药或者在医生的指导下用药。
四、关于乐伐替尼版本及价格
乐伐替尼由日本卫材研究生产,国内目前已经批转上市,价格为16800一盒,(30粒,4mg/粒),按照正常剂量肝癌患者每月需要2-3盒,甲状腺癌则需8盒之多,每月费用高达13万之多,即使有赠药政策,其代价也不为不巨大。所有经济能力条件不具备的应尝试购买仿制版,目前,孟加拉碧康公司的仿制版已经上市,价格约为正版十分之一左右。需要的患者可以通过泽今出国医疗以合法形式购买。
上海泽今提醒您,海外医疗可以选择更平价的药品,对患者来说可以减少一大笔开支。选择海外医疗机构时一定要仔细甄别。上海泽今发掘国际新药动态,为国内患者提供全球已上市靶向药物的咨询服务,帮助国内患者选择更新更有效的治疗药物和治疗手段。需要咨询新药信息与价格及购买渠道的患者朋友欢迎致电17521780360,上海泽今健康医学顾问会详细为您解答疑问。